ZenMode

ZenMode

Home
Notes
System Design
Ai Engineer
Archive
Leaderboard
About

System design

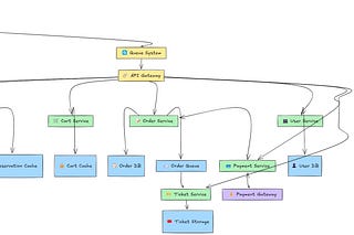
[FREE]Designing Ticketmaster's Scalable Ticketing Engine (SDE3 Interview Breakdown)
We'll break down the system design challenge of building a highly scalable and reliable live event ticketing system, akin to Ticketmaster, focusing on…
Apr 19 • 
venkat
2
Designing a Ride-Matching System for Carpooling (SDE1 Interview breakdown)
We will breakdown the system design problem asked in blablacar for SDE1
Apr 12 • 
venkat
2
How to Design YouTube’s Video Upload System (Google L7 Interview Breakdown)
We will breakdown the system design problem asked in google for L7
Apr 1 • 
venkat
2
System Design Deep Dive: Building Instagram
Prepare for system design interview - Design Instagram
Mar 27 • 
venkat
1
© 2025 venkat
Privacy ∙ Terms ∙ Collection notice
Start your SubstackGet the app
Substack is the home for great culture